BMCU制作入门到成品(BMCU装机教程)真•保姆级
INFO
该教程是群友@゛少年谈情不说爱℡制作,并由@丸子进行少许修改
INFO
另有群友@晓心乐子人制作的视频教程
该版本及其衍生版非最新版,已过时,不再被竹笋团队维护
v1.1&v1.31
130改进壳版本
鸣谢4061N括号开源
编写: 山竹
前言
BMCU是主体由4061N开源、括号参与BMCU组件框架及BMCU到打印机支架的设计。
BMCU以四通道为一个单位,目前以CH32单片机为主控设计。其设计所需资料均参考于网络公开资料及个人测试,程序基于Platform IO平台下CH32单片机的Arduino支持库设计,调用了robtillaart的CRC库。 注意:本项目遵循GPL2.0开源协议,但需要额外补充的是本项目禁止商业用途。
BMCU仅用于DIY学习,需配合拓竹打印机A1、A1mini一起使用,实现功能与AMS lite相似,主要实现多色多号耗材打印和自动换续料,但无RFID耗材自动识别功能。不过还是推荐支持购买使用拓竹官方AMS lite设备,要有保障些。在此声明DIY制作和风险并存,产生的风险与作者无关。
此设备制作需要一定的电路板焊接技巧,如果是小白请自行另寻学习焊接技巧,本教程不教授基础焊接
源地址:https://gitee.com/at_4061N/BMCU
编写时间:20250124-20250215
PCB打板教程
- 网上打开嘉立创下单平台:https://member.jlc.com/?spm=PCB.Homepage.functionbar.1023,并注册登录账户。先领取每月送的两张优惠券(全部菜单→用户中心→优惠券中心→免费领券),一张优惠券最高免费打板5张(10x10cm)


- 打开并登录嘉立创硬件开源平台:https://oshwhub.com/,
搜索BMCU,正版针脚烧录口V1.1、第三方修改C口烧录V1.31板,看需求选择,不同接口后面底座外壳也会不同

- 打开设计图(含主板和副板)

- 打开先选择PCB1-1主板(可以手动自己拼版,也可以不拼直接下单),后选择下单→PCB下单


- 弹窗显示选择“是,检查DRC”(如无弹窗需要先登录),无错误后通过弹窗选“确认”


- 按图选择选项




- 按图选择选项,填写自己需要的发票信息


- 按图选择选项,填写自己的电话和收货地址,选择自己想要的快递

- 选择优惠券,选择确认后显示为免费



- 检查订单,检查无问题后提交订单,按提示步骤确认支付0元即可,如果不是0元就是哪里出错或是被审核认为不符合用券要求


- 然后按照以上流程,再下单PCB1-2副板(可以手动自己拼版,也可以不拼直接下单),这样就完成所有打板了。以上下单默认打板5张主板PCB1_1和5张副板PCB1_2(一套BMCU需要1张PCB1_1和4张PCB1_2)

材料及焊接工具
1.材料参考文件 (所有物料清单)
焊接工具:电烙铁(推荐T12、C210、245等型号的电烙铁)
加热台/热风枪(热风枪推荐文宇WY858)
锡浆/锡线(推荐中温183℃的)
助焊剂
镊子
焊接辅助工具文件(整合包里)

提示小白:芯片需要按对应圆点角标方向焊接,RGB灯珠按三角标注方向焊接,电阻电容不分焊接方向,SMBJ24CA元件不分焊接方向,接口针脚按位置焊接,电机按焊盘标注正负极焊接,光电传感器按标注方向焊接,LED灯珠按标注方向正负极焊接
警告
通电之前务必检查电路板是否有连锡、短路、虚焊和元件方向等焊接错误,以免造成任何的永久性损坏! 可拍照发群并参照对地值参考进行检查
PCB主板和副板介绍
1.主板图

R按键是芯片复位键
B按键是boot0,上拉芯片进入烧录
2.副板图


固件烧录
注意!!!:烧录固件前请先确认电路板元件脚位无连锡短路虚焊和元件方向无焊接错误,否则容易造成电路板芯片烧坏。
以及检测方法:用万用表嗡鸣挡测量降压区域两端正负极是否通路短路(不响不通才正常的),测量电容是否通路(一般是不响不通路),测量3.3V和GND针脚是否短路(不持续响);用万用表电阻挡位测量电阻显示阻值是否在有效阻值范围内;
1.推荐使用以下这款串口模块,出问题少:

2.参照固件烧录里的教程文件以及注意事项
提示:C口版本第一次烧录解除保护失败是正常的,然后直接点下载即可;之后如需重新烧录需要解除保护两次,提示解除成功后再点下载烧录即可
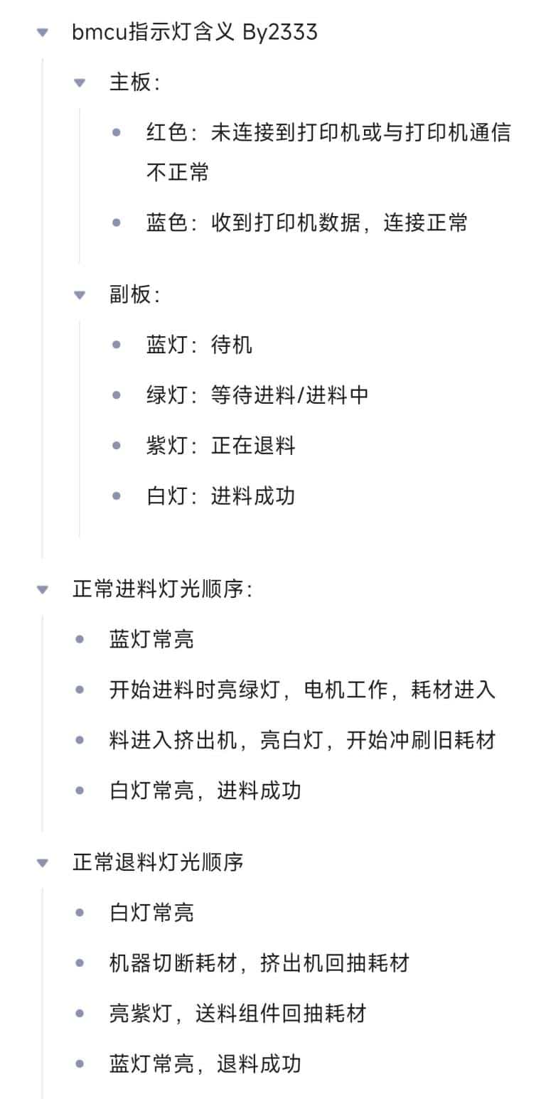
指示灯含义

BMCU组装
第一步:安装前PCB板硬件的测试
- 确保你的BMCU主板固件(V0.2固件)烧录成功(使用 usb to ttl 烧录器供电主板亮红灯,使用MX3.0 4pin线连接打印机主板亮蓝灯)。
- 确保副板正常(使用usb供电,副板连接主板后RGB 灯应为蓝色(1口蓝,234口灭,灯闪烁属于正常现象),两光电提示灯应常灭;检测到光电被遮挡后背面灯应对应亮灯,进料RGB灯亮蓝,卡料RGB灯亮红;使用拓竹打印机供电,主板和副板RGB灯都亮蓝色,两光电提示灯应常灭,检测到光电被遮挡后背面灯应对应亮灯,RGB灯亮蓝色不变)。
3. 确保主板副板打印机通讯良好,将主板连接至打印机时打印机耗
材菜单中应当有 AMS 选项,并且遮挡光电后会显示出耗材。
第二步:机械件的组装1(送料机,需4个为1套)
- 建议先打印送料机外壳1套,安装测试无偏差后,然后再考虑打印其余外壳,避免模型偏差致耗材浪费,本次教程依据此模型来安装:https://makerworld.com.cn/models/741793(作者:青铜板子cn修改)
- 将气动接头(PC4-M6贯穿)拧入缓冲器组件上,注意别拧歪了

- 取一个大弹簧(0.5*6x10mm)和一个62B轴套,按如图方式组装

- 将弹簧压紧,卡入底壳中(尽量让弹簧垂直,不要有旋转,才能安装垂直,减少滑块卡住)


- 确保组件可以正常活动

- 组装齿轮结构,取两个小齿轮(齿轮182A )与短轴(2×10mm),组装如图效果(轴长两头对等)

- 之后取大齿轮(齿轮242A)与长轴(2×20mm)组装至如图效果(一头轴长压至如图箭头宽)


- 取如图两个三角零件(可替换)

- 将大齿轮与三角零件组装(!!!注意齿轮方向!!!)

- 组装剩余两个小齿轮,盖上组件,拧紧螺丝(M2×8自攻螺丝),使齿轮转动不松不紧的状态,太松太紧都影响最终齿轮传动


- 将5个62B轴套(白色那个)按图位置塞进底盖与顶盖中,压紧

- 组装BMG挤出组件,准备带螺丝孔的挤出轮和固定顶丝,一个粗轴(5×22mm),两个轴承(MR85ZZ)。
警告
这个轴的精度可能很差,制作前请挑选长度和粗细正常的轴使用,以免造成轴承装不进去卡住、磁铁高度过高无法跟着轴转等问题!

- 如图组装注意区分方向,一端粗轴需与轴承平齐(方便放平磁铁),注意别忘安装黑色顶丝(顶丝要拧紧,顶丝高出一点点一般不影响,如使用中影响卡扳手齿轮了,则需打磨掉一些高度)

- 将挤出结构放入底壳

- 如图所示,螺丝面朝下,将齿轮组放入轴套中

- 准备两长轴(2×20mm),插入62B轴套,按图先后放入两个齿轮(20082B双层直齿轮)


- 取FF-130SH电机与如图齿轮(682A蜗杆齿轮)组合,按平齐即可(不然卡齿轮)

- 将62B轴套(如图白色零件位置)卡入盖板孔孔洞


- 给电机安装固定盖板,拧上2个M2×4mm平头螺丝

- .焊接连接线(红点位置为正极)

- 放入电机,并顺着固定隔板槽位卡入(建议此时可给电机通电3v-12v,正反转测试齿轮是否都联动正常,可以避免后续重新安装)

- 盖上盖板并拧上螺丝(M2×8),可先在齿轮上涂润滑脂

- 放上可替换光电感应孔模块(模块打印三个中选一个,自行测试选择光电口最稳定的那个,三个无区别则选中间标字7.2那个即可)
TIP
注:此处需要安装m2*8螺丝


- 将电机靠上的线穿过顶盖的孔槽,盖好顶盖

- 取径向磁铁(6×2.5mm,很重要不能缺少,尺寸要对,不能普通磁铁代替)放入顶盖的红圈的孔中,确保转动顺畅,与外壳持平。


- 外壳背面拧好圈中位置的五个螺丝(M2×8自攻螺丝)

- 放入副板,如图焊接电机线(注意正负极),拧好副板两颗螺丝(M2×8自攻螺丝)

- .准备以下零件(两个滚针轴承、bmg自带轴、不带孔卷料齿轮,打印扳手),按图示组装,注意方向



- 如图所示放置小弹簧0.6×4×10mm,扣上扳手,确保弹簧卡入正确位置,并先压住

- 取如图短轴(D2×10mm轴)和长轴(D2×20mm轴),先短后长插入轴套穿过扳手孔洞到对向轴套,确保按压转动顺畅



- 调整好电机线放上盖板,拧好盖板四颗螺丝(M2×8自攻螺丝),挤出组件组装完成

- 按图孔洞插入透明耗材,插到底后剪断,主要用于给指示灯导光


至此1个送料机组装完成,共需按以上教程做4个
第二步:机械件的组装2(底座安装和连接)
- 送料机接口插上ph2.0 10pin公对公反向线(建议80mm长)

- 将送料机先都安装到底座顶盖上,对准孔位,将线放入线槽

- 在顶盖底部红圈位置拧上螺丝(M2×8自攻螺丝),以此类推安装好其余送料机

- 主板安装到底座上,对准孔位红圈位置安装螺丝(M2×8自攻螺丝)

- 底座按图合并,在底座底部画圈位置拧上螺丝(M3×14自攻螺丝)


- 依次对准接口插上排线,盖上线盖,在画圈位置拧上螺丝(M3×14自攻螺丝)


- 底部4个进料口分别拧上气动接头(PC4-M6贯穿)

- 到此BMCU整机就安装完成了

- 进出料口方向如图,别插错了

3D打印机连接线接线指南
**连接线需选择双头公对公反向MX3插头线1米。**长度可按需选择,可以购买成品(在机械清单里有链接),也可以自己DIY连接线。
DIY连接线方法:
- 准备材料:推荐1米4芯0.3mm2拖链线一根(或其他外径5.2mm左右的4芯线也可以)、MX3.0端子针8个、MX3.0公胶头2个、3D打印护套2套(推荐模型https://makerworld.com.cn/models/846836)
- 使用工具:压线钳SN-58B一把、剥线器等
- 剥外层线皮12mm左右,剪去棉线
- 线芯剥皮3mm长
- 压接端子(自行找压接视频,这里就不细说了)

- 按顺序线材穿入护套零件

- 按线序图(!!!注意线序!!!否则有烧坏电路风险)将端子头插入MX3.0胶头(注意插入方向),按图拧上护套即可



- 另一头也按以上6、7步骤操作完成即可,两头线序相同,这样连接线就做好了

安装支架和选择
无固定安装教程,拓竹模型网上有很多更好用的支架模型,自行选择合适的支架。
常见问题及处理解析
连接打印机后不识别显示AMS,主板显示红灯
解: 常见是连接线AB线序错误,对调即可;如不行可能是PCB板问题自行检查元件有无虚焊连锡问题;或是通信线路上有问题,比如通信芯片没有焊接好,芯片方向焊错,芯片虚接连锡、排阻连锡等等,如果以上都检查过了,并你使用的是DC降压模块,那么很大可能是降压模块存在问题,模块电压不稳;
无耗材也显示有耗材,耗材识别光电指示灯亮,或进料中闪烁不稳
解: 常见是使用原版外壳模型光电口开孔不准,进料通道宽松,焊接光电传感器与PCB不平有缝隙等,推荐使用改进板外壳可替换光电模块,以及重新焊接光电传感器,或是自行修改调整送料机模型
进料后又退料,无法进料
解: 常见径向磁铁没安装;磁铁卡住不跟随轴旋转,挤出齿轮未安装顶丝,使用非径向磁铁/尺寸大小不符的磁铁导致;需要安装6×2.5mm的径向磁铁(辨别径向磁铁方法:两个磁铁圆面相吸后,互相旋转180度后变为互斥,则为径向磁铁),或AS5600编码芯片焊错等;齿轮转动不顺畅卡住,造成识别丢步也会出现此问题。

刷固件无法识别设备,设备管理器无识别出下载器(usb转TLL)
解: 常见主板出现短路(3.3v与GND通路了),或杜邦线插入线序错误,下载器自行保护电脑无法识别;下载器未装驱动(出现这问题的概率较少,插上电脑就自动安装好驱动了)
刷固件失败,电脑能设别设备但无法解除保护、无法下载刷入固件,或软件无法识别串口设备
解: 常见主控芯片焊接方向错误,或主控芯片虚焊短路;杜邦线插入线序错误等;c口主板提示解除失败则需要多解除一遍;软件无法识别串口设备则是使用的下载器不适配(比如老旧型号不支持当前版本的win系统)
送料机电机空转,无法正常进料退料但有电机转动声音,或是该进料退料时候齿轮不转
解: 常见三角离合齿轮过松,无法咬齿与齿轮联动;或是三角齿轮过紧导致不转;或因外壳精度偏差导致齿轮之间咬合过紧过松齿轮不转
丸子注: 解决方案请前往常见问题查看
送料机声音大
解: 常见蜗杆未压与电机中轴平齐,导致与其他齿轮摩擦;进料声音大退料声音小,主要是蜗杆有侧向力导致齿轮弹跳,这个是无法解决;还有部分齿轮不顺滑造成的异响,可涂上润滑脂减少声音
插入耗材,副板上的耗材灯亮,但打印机识别不到耗材
解: 常见磁铁未安装也会无法识别,需安装磁铁后需要断电重启(建议不要带电插拔)才可识别;或是按一下主板R键试试;还有ph2.0座子虚接、排线断线等也有可能影响,或是PCB线路上有问题,请检查是否有虚焊连锡,建议再焊接加固下。
未安装外壳时,副板灯光不能不正常显示;或常亮红灯,未插耗材也亮灯
解: 常见副板电阻方向焊错;或是排线买错,需要PH2.0公对公反向10pin线80mm;座子虚接;副板有连锡短路(常见排阻连锡、电容底下连锡)等
插入耗材,副板上的耗材灯不亮,打印机上有显示
解: 常见灯珠正负极方向焊接错误,纠正过来即可。
灯珠正负极方向如图:

打印进度卡99%,无限冲刷,报错无法自动退料
解: 这个暂时无法确定是哪里问题,有人说是通信问题,有人说是硬件问题;可手动拉出耗材手动退料;目前调好三角离合惰机齿轮,保证齿轮传动正常,侧放BMCU减少重力对三角离合的影响,也可以减少该问题的出现

